🎉 9年专注少儿街舞教育

让孩子在音乐中成长

百变街舞,专注4-12岁少儿街舞培训。中国舞蹈家协会街舞委员会会员单位,4位持证专业导师,科学教学让孩子自信表达。

9年 办学经验
1000+ 累计学员
4位 持证导师
0 严重运动伤害

3大焦虑,一站解决

我们见过太多家长在给孩子选街舞课时犹豫不决,用一篇文章系统解答

💼

学街舞以后能干嘛?

家长最担心的问题:花这么多钱学街舞,以后孩子能干嘛?

✅ 街舞已进入奥运会

2024年巴黎奥运会,街舞(Breaking)成为正式比赛项目!中国队还拿了奖牌。这意味着街舞从"街边运动"变成了"国家认可的运动项目"。


✅ 行业数据说话

中国街舞行业从业者超过100万,街舞老师平均收入超白领。多所高校已开设街舞专业,可通过街舞特长考大学。


✅ 百变街舞8年培养1000+学员

有的成了专业舞蹈老师,有的进入演艺公司,有的考入理想大学,更多孩子收获了自信和表达能力。

👶

几岁学街舞最合适?

孩子才4岁,会不会太小学不会?4-6岁是不是最佳时期?

✅ 科学结论:4-6岁是黄金期

儿童运动发展专家研究显示:4-6岁是培养节奏感和肢体协调性的黄金期。这个年龄段孩子对音乐节奏特别敏感,是培养肢体协调性的关键期。


✅ 数据证明

4-6岁开始学习街舞的孩子,身体协调性发展比同龄人快40%以上。百变街舞的4-6岁学员,进步速度明显快于稍晚开始的孩子。

🛡️

学街舞安全吗?

街舞动作这么酷,孩子学会不会受伤?骨折怎么办?

✅ 用数据说话

百变街舞5年0起严重运动伤害。学员体测优秀率提升67%,远超同龄平均水平。


✅ 科学教学流程

每节课标准流程:热身5分钟→保护性拉伸→循序渐进训练→课后整理放松,四步标准教学保障安全。


✅ 权威资质

中国舞蹈家协会街舞委员会会员单位,临汾唯一指定考级单位。

了解百变街舞

观看我们的教学日常、学员风采和品牌故事

📺 品牌宣传片

30秒了解百变街舞

🏆 学员风采

比赛/表演精彩片段集锦

🏆

学员风采视频

(待补充)

👨‍🏫 课堂实录

真实课堂展示教学氛围

👨‍🏫

课堂实录视频

(待补充)

👩‍🏫 师资介绍

导师团队介绍和教学风格

👩‍🏫

师资介绍视频

(待补充)

主流街舞舞种

根据孩子兴趣和特点,选择最适合的舞种

舞种选择
🕺

Hiphop

最流行的街舞舞种,节奏感强,动作帅气,适合培养兴趣

🔥

Jazz

Jazz爵士舞,优雅有力,节奏鲜明,舞台表现力强

💃

Locking

锁舞,动作干净利落,节奏鲜明,表演性强

🤖

Urban

编舞,风格多样,创意性强,舞台表现力出众

根据年龄定制专属课程

每个年龄段有不同的发育特点,我们为4-12岁儿童量身定制科学课程

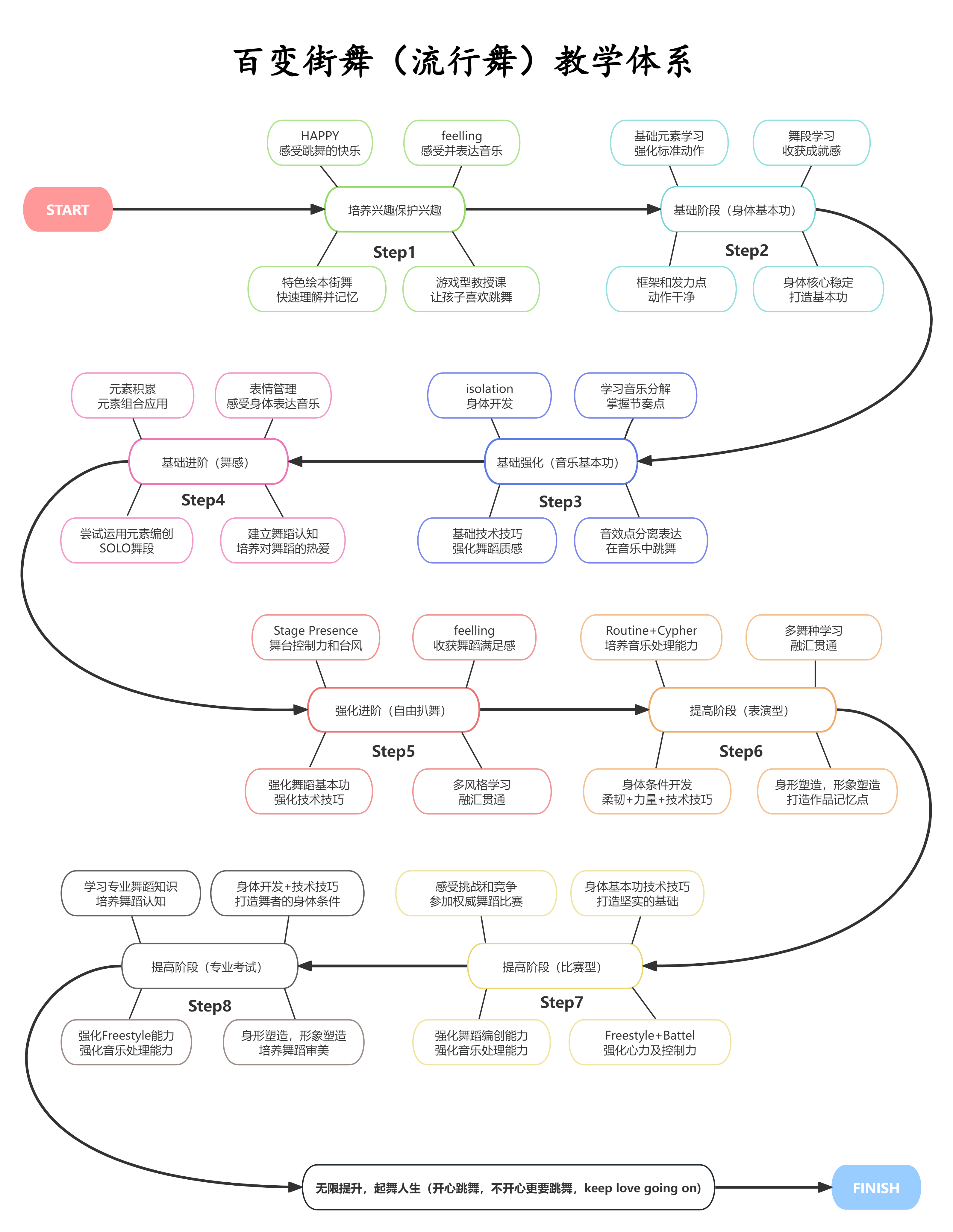
百变街舞教学体系
4-6岁

节奏启蒙班

培养节奏感+肢体协调性的黄金期

  • 音乐节奏感培养
  • 基础肢体动作训练
  • 趣味游戏化教学
  • 每周1-2次课
  • 每次45分钟左右
7-9岁

基础巩固班

舞步规范+体能基础+练习习惯

  • 基础舞步系统训练
  • 简单成品舞学习
  • 体能基础训练
  • 每周2次课
  • 每次60分钟左右
10-12岁

技能提升班

考级衔接+舞台表演+风格形成

  • 完整舞蹈动作
  • 官方考级内容
  • 舞台表演训练
  • 每周2-3次课
  • 每次60-90分钟
🎓 艺考

流行舞艺考班

街舞特长考大学,定向培训

  • 艺考政策解读
  • 街舞专项技能
  • 面试技巧培训
  • 选校报考规划
  • 小班定制教学

📅 课程时间安排

课程 上课时间 课时 班级
4-6岁 节奏启蒙 周六/日 10:00-10:45 45分钟 6-10人
7-9岁 基础巩固 周六/日 14:00-15:00 60分钟 8-12人
10-12岁 技能提升 周六/日 16:00-17:30 90分钟 6-10人
流行舞艺考 定制时间 按需 1对1/小班

* 具体时间以到店咨询为准。寒暑假另有安排。

查看完整课程体系 →

成长看得见

考级证书、比赛获奖、舞台演出,见证每个孩子的成长

📜

考级证书

官方考级通过率95%+

500+

累计获得考级证书

🏆

比赛获奖

各类街舞赛事获奖

100+

获得各级比赛奖项

🎭

舞台演出

各类演出历练

50+

参与大型演出

🎓

成功升学

艺考成功案例

20+

考入理想大学

📋 学员成长故事

📷

学员照片1

📷

学员照片2

📷

证书/获奖照片

(请提供照片素材替换)

专业持证导师

4位持证专业导师,丰富的少儿街舞教学经验

👨‍🏫

教学总监

中国舞蹈家协会街舞委员会 持证教师

8年少儿街舞教学经验,擅长Hiphop和Breaking教学

👩‍🏫

骨干教师

中国舞蹈家协会街舞委员会 持证教师

专注4-8岁幼儿街舞启蒙,课堂生动有趣

🧑‍🏫

骨干教师

中国舞蹈家协会街舞委员会 持证教师

擅长Urban和Locking,教学细致耐心

👨‍🎓

艺考导师

街舞艺考指导师

专注艺考培训,熟悉各大院校招生要求

查看完整师资介绍 →

街舞特长考大学

2024年巴黎奥运会街舞成为正式比赛项目,街舞教育迎来新机遇

🏫

什么是街舞艺考

通过街舞特长参加艺术类/体育类高考,进入大学街舞专业

📚

可报考高校

北京体育大学、上海体育学院、武汉体育学院等

🎯

招生要求

街舞基本功+作品展示+体能测试+面试

💡

为什么选择

文化课分数相对较低,街舞特长竞争优势明显

了解艺考培训详情 →

常见问题

关于街舞培训,家长最关心的问题解答

🔥 热点问题

学街舞以后能当饭吃吗?
街舞行业确实能赚钱。2024年巴黎奥运会,街舞(Breaking)作为正式比赛项目。街舞培训市场规模已超百亿,街舞老师平均收入超白领。更重要的是,街舞能给孩子带来自信心、表达能力、身体素质和团队精神。
几岁学街舞最合适?
4-6岁是培养节奏感和肢体协调性的黄金期。这个年龄段孩子对音乐节奏特别敏感,是培养肢体协调性的关键期。有研究显示,4-6岁开始学习街舞的孩子,身体协调性发展比同龄人快40%。
学街舞安全吗?会受伤吗?
科学教学不仅安全,还能增强体质。百变街舞每节课标准流程:热身5分钟→保护性肌肉拉伸→循序渐进训练→课后整理放松。5年累计0起严重运动伤害,学员体测优秀率提升67%。
查看更多问答 →

专业内容分享

少儿街舞教育知识、艺考资讯、家长必看

📚
少儿启蒙

4-6岁学街舞的科学依据

儿童运动专家研究显示:4-6岁是培养节奏感和肢体协调性的黄金期。

2026年4月 阅读更多 →
🎓
街舞艺考

2026年街舞艺考最新政策解读

2024年巴黎奥运会街舞成为正式比赛项目,街舞教育迎来新机遇。

2026年4月 阅读更多 →
💪
家长必看

如何选择街舞培训机构

市面上街舞培训机构良莠不齐,从5个维度教家长避坑选对机构。

2026年4月 阅读更多 →
查看更多资讯 →

社交媒体

关注百变街舞,获取更多内容和优惠活动

📺

抖音

精彩视频定期更新

📷

二维码

(请提供二维码)

📕

小红书

笔记精选分享

📷

二维码

(请提供二维码)

💬

微信公众号

第一时间获取资讯

📷

二维码

(请提供二维码)

🎵

视频号

精彩视频内容

📷

二维码

(请提供二维码)

差异化优势

临汾家长的放心选择

🏆

官方资质认证

中国舞蹈家协会街舞委员会会员单位,临汾唯一指定考级单位

👨‍🏫

4位持证导师

全部导师持中国舞蹈家协会街舞委员会教师资格证

🛡️

5年0事故

科学教学流程,5年累计0起严重运动伤害

📈

显著效果

学员体测优秀率提升67%,远超同龄平均水平

给孩子一个机会

街舞不仅是一门技艺,更是让孩子自信、表达、成长的方式。
4-12岁是培养的黄金期,别让孩子错过。

📞 19035772680
🎯 立即预约免费试课